19 | 深度优先搜索:理解搜索状态树,快速输出序列的排列组合
你好,我是胡光。从这节课开始,我们学习搜索算法。
在岳云鹏的相声段子中,有这么一个段子,说孙越的爸爸带他参观家里面的聚宝盆,走到了一个密室门前,密室的门上上了一把锁,孙越的爸爸身上带了一万多把钥匙,他还忘了哪一把钥匙能打开个门了,于是就一把把试,试到了最后一把,门开了。
这个段子中,孙越的爸爸找钥匙开门的过程就是一个搜索过程。简而言之,搜索就是尝试问题中所有的可能性,在所有的可能性中找到正确的结果。那搜索算法就是帮助我们快速找到正确结果的手段。
今天,我就从求解序列的全排序和组合这两个问题入手,带你学习初步理解搜索算法中的常见概念,再一起去解决一个经典的题目,八皇后问题。
序列的全排列
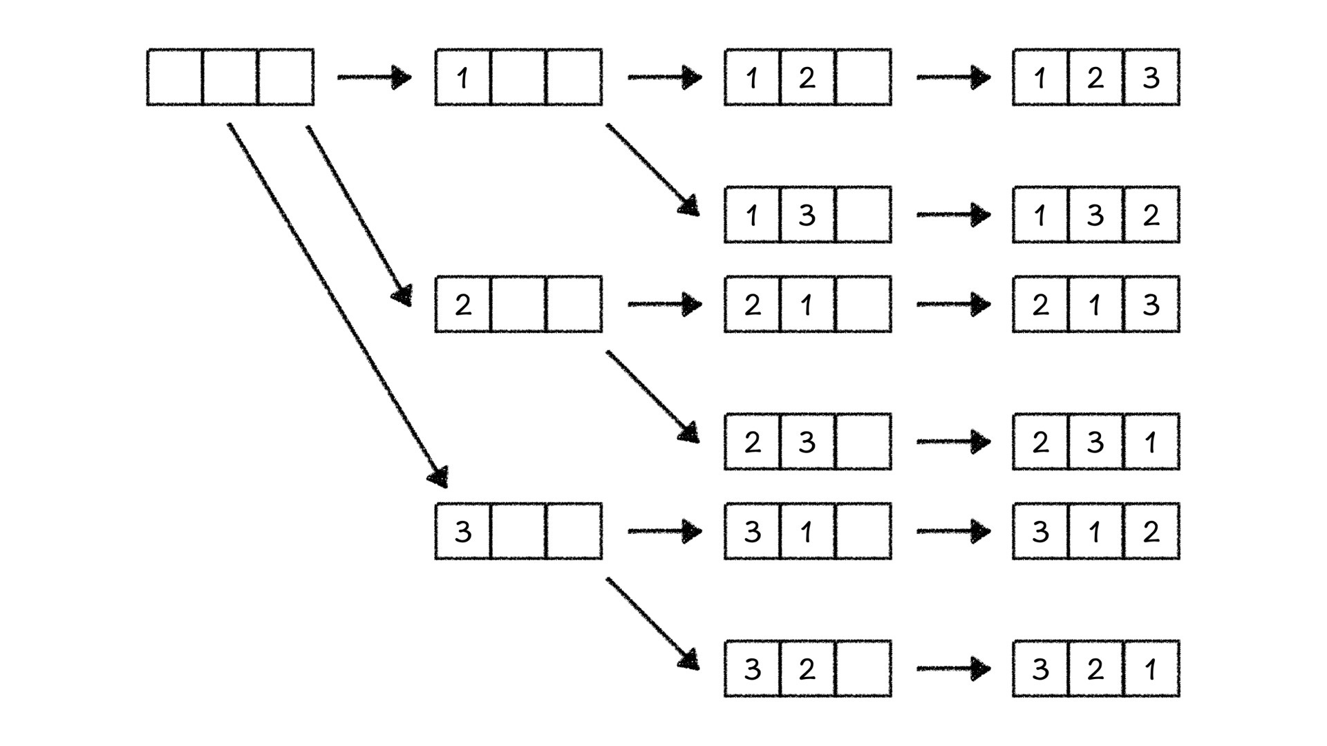
我们先来看第一个问题:现在有一个长度为N的序列,序列中不含有重复元素,我们要输出这个序列的所有排列,该怎么做?
假设,这个序列是 [1, 2, 3] ,则它的所有排列就是:
1, 2, 3
1, 3, 2
2, 1, 3
2, 3, 1
3, 1, 2
3, 2, 1
这些排列是怎么得到的呢?以序列 [1, 2, 3] 为例,我们准备3个空位,那排列的过程就是我们将这3个数填到3个空位中的过程。首先,我们在第一个空位填1,在第二个空位填2,在第三个空位填3,序列里面所有的数用完了,所有的空也都填上了,我们就得到了第一种排列123。

接着,我们去寻找下一个排列。我们想到,是不是可以从最后一个数开始替换。首先,当把3从第三个空里面拿出来的时候,我们发现没有其他的数字可以填上,所以我们只能把2再从第二个空里面取出来,重新填充。这个时候,我们在第二个空中填一个3,在第三个空里面填剩下的2,就得到了第二个排列132。

我们接着之前的流程向下走,再将3和2分别从空里面取出,这个时候我们又发现,第二个空和第三个空没有其他的数可以填了,那我们只能把1从第一个空里面取出,将2填到第一个空里面……。
总之,我们不断地重复这个尝试过程,将每一个数填进每一个空里面尝试,直到所有的数都填过所有的空为止。这样,我们也就找到了序列的所有排列。

我把全排列的整个过程画了下来,如上图所示。仔细观察,你会看到一种熟悉的数据结构——树。这是怎么看出来的呢?我们将求解过程中的某一个时刻中,三个空的状态表示成为了树上的节点,由一种状态变成另一种状态的转移表示成树上的边。这样的一棵树就叫做这个问题的状态树,树上的节点称作状态,树上的边称作状态转移,状态和状态转移是设计搜索算法的关键。
因此,我们在求解全排列问题的过程中,相当于是从树上的根节点出发,不断地向下走,走到叶节点为止,这样求出来了第一个解。求出解,再取出数重新填的过程相当于是回溯到上位节点重新向下走。也就是说,这个搜索过程会不断地走到树的深处,所以这个方法叫做深度优先搜索。
通过状态树我们也看到,深度优先搜索过程的每一步都在继承上一步的状态,而继续向下搜索,如果走到尽头又会回溯到之前的状态,所以深度优先搜索要用到栈或递归来实现:
//全排列递归实现
void dfs(int depth, int n) {
if (depth >= n) {
for (int i = 0; i < 3; i += 1) {
cout << a[i] << " ";
}
cout << endl;
return;
}
for (int i = 1; i <= n; i += 1) {
if (used[i] == false) {
used[i] = true;
a[depth] = i;
dfs(depth + 1, n);
used[i] = false;
}
}
}
上面的代码就是对N个数进行全排列问题的解决方法,我们只要对这个过程稍作修改,就可以快速求出$A_n^m$。这个问题非常简单留给你解决,这里我就不再多说啦。
求解组合问题
解决了排列数之后,我们继续来看,如果现在要求的不是输出排列数$A_n^m$,而是要求输出组合数$C_n^m$(从 n 个物品中选出 m 个物品的方案数)呢?
以$C_5^3$为例,我们仍旧把求解的过程看作是将5个数填进3个空里的过程。在第一个空里面填1,在第二个空里面填2,剩下一个空里面则分别可以填3,4,5。在输出过 [1, 2, 5] 这个序列之后,我们也就处理完了 [1, 2, *] 状态下所有的情况,所以我们需要回溯到 [1, *, *] 状态中继续向下搜索。
这个时候,我们就需要在第二个空里面填上3,当前状态变成了 [1, 3, *] 。但是你要注意,这个时候,2已经不能填到第三个空里面了,因为 [1, 3, 2] 这三个数的组合已经出现过了,所以,第三个空里面只有4和5可以填。
同样,当我们进行到 [1, 4, *] 状态的时候,2和3已经不能填到第三个空里面了,第三个空只有5可以填。
当我们回溯到序列全空的时候,在第一个空里面填上一个2,处于 [2, *, *] 的状态中,第二个空如果填1也是不对的,因为 [2, 1, *] 状态下,无论最后一个空填什么,都会和 [1, 2, *] 之后出现的组合重复。
发现规律了吗?每一个空填上的数必须要比前面的数大,否则就会和前面出现过的组合重复,那么也就是说,我们省去了很多不必要的搜索。

这就好像是我们在状态树上剪掉了很多不必要的树枝,只留下来了有效的部分,这个方法有一个形象的名字,就叫做剪枝。
void dfs(int depth, int n) {
if (depth >= n) {
for (int i = 0; i < 3; i += 1) {
cout << a[i] << " ";
}
cout << endl;
return;
}
int start = 1;
if (depth > 0) start = a[depth - 1] + 1;
for (int i = start; i < 6; i += 1) {
if (used[i] == false) {
used[i] = true;
a[depth] = i;
dfs(depth + 1, n);
used[i] = false;
}
}
}
为什么要学习这个方法呢?我们知道,一般来说搜索方法会检查这个问题的所有可能性来确认最终的结果,但在实际应用中,问题的可能性总是非常多的,如果完全不进行剪枝,直接搜索会非常耗费时间。有了剪枝技术,就可以有效帮助我们去掉那些不可能的分支,大幅度地减少运算代价。
例如$A_n^m$排列问题中,我们实际默认了一个数只能被填进一个空中,而不能重复使用,而全排列问题实际的可能性是每个数可以重复填在每个空中,那么这个问题的可能性则是$n^m$种,我们增加了可重复的条件之后,问题的可能性则变成了$\frac{n!}{(n-m)!}$种。
例如,密文破译就是一个典型的搜索问题。当我们面对一个被打乱字母加密过的英文消息的时候,就是在面对一个可能性极其庞大的搜索问题。如果一个长度为L的英文消息,它的可能性就有$26^L$种,哪怕只是破解出原文和密文之间字母的对应关系,面对的可能性都是$26!=403291461126605635584000000$种,这是非常的庞大。
但是根据统计我们知道,英文中,字母e出现的最频繁,q和u经常连在一起出现等等。借助这些规律,在破解这段密文的搜索过程中,我们就可以剪掉大量的分支,让这个工作变得相对简单一些。
同样,自然语言处理中的中文分词问题、词性标注问题、翻译问题等等,都是典型的搜索问题,它们也都是通过统计方法,帮助我们找到某一个状态下最有可能的状态转移,从而大幅节省计算的时间。
搜索实战:八皇后问题
接下来,我们来看一个经典的问题:八皇后问题。我们要在一个$8\times 8$的棋盘上放置8个皇后,其中,如果两个皇后处于同一行、同一列、同一对角线,就可以攻击对方。要求:放置8个皇后之后,它们互相不会攻击到对方。
首先,我们来看问题的状态和状态转移分别是什么。这个问题的状态很简单,就是棋盘上当前哪个位置已经被摆了皇后,而状态转移是什么呢?
我们很容易想到,棋盘上每一个格子都可以当作一个状态转移。以这种视角来看,棋盘上有64个格子,要从里面选出来8个格子放皇后,会有$C_{64}^8=4426165368$种可能性,这是非常大的一个数,不用说,做起来也比较困难。但我们看到题目中还有一个条件,皇后之间互相不能处在同一行、同一列、同一对角线。
也就是说,我们每一次放新皇后的时候,完全不用考虑转移到当前这个状态时皇后所在的那一行,直接考虑下一个皇后应该放在下一行的哪个位置就可以了。那这个问题的状态可以是,当前 i 行已经合理地摆上了皇后之后,状态转移可以是在第 i+1 行的哪个位置摆上皇后。

接着,不能放在同一列这个条件就非常好满足了,我们只需要记录哪一列已经被放上皇后就可以了。但是,不能放在同一对角线,这个条件满足起来有点复杂,我们来看一看该怎么来解决。首先,我们在这个$8\times 8$的棋盘中,随意找到两条对角线。

我们先看红色对角线,它经过的格子分别是 [1, 3] 、 [2, 2] 、 [3, 1] 。我们看到,这个对角线经过的所有格子的横纵坐标相加是相等的,在这个方向上再画一条对角线也会有这样的规律。我们再看图中蓝色的对角线,它依次经过了 [4, 1] 、 [5, 2] 、 [6, 3] 、 [7, 4] 、 [8, 5] 。我们发现,这条线上每个格子的横纵坐标之差是相等的。
好,这样我们就有了记录某一条对角线是否被放过皇后的方法了,当然,也就利用了题目中给出的所有条件进行剪枝。接下来,我们只需要一行行尝试着放皇后,就可以搜索出所有的放置方法了。
void dfs(int depth) {
if (depth >= 8) {
for (int i = 0; i < 8; i++) {
for (int j = 0; j < 8; j++) {
if (j == row[i]) cout << "* ";
else cout << "O ";
}
cout << endl;
}
cout << endl;
return;
}
for (int i = 0; i < 8; i++) {
if (!col[i] && !left_diag[depth + i] && !right_diag[depth - i + 7]) {
col[i] = left_diag[depth + i] = right_diag[depth - i + 7] = true;
row[depth] = i;
dfs(depth + 1);
row[depth] = -1;
col[i] = left_diag[depth + i] = right_diag[depth - i + 7] = false;
}
}
}
课堂小结
这节课,我们学习了深度优先搜索算法和一些简单的剪枝应用。
状态和状态转移是设计搜索算法的关键。在求解实际问题的时候,所有的答案会形成一棵树,状态是树上的每个节点,从一种状态变成另一种状态的转移就是树上的边。
深度优先搜索过程的每一步都在继承上一步的状态,继续向下搜索,如果走到尽头,又会回溯到之前的状态,所以深度优先搜索要用到栈或递归来实现。
在使用深度优先搜索的时候,为了大幅减少运算代价,我们会借助一些规律和已知条件,剪掉状态树上很多不必要的树枝,只留下来了有效的部分,这就是剪枝。
深度优先搜索是一种盲目搜索算法,它尝试每一种可能性来解决问题的方法看上去虽然笨拙,却也是搜索算法家族的重要基础算法,有着很广泛的应用,例如在机器学习的图嵌入方法中,有时就是利用深度优先搜索方法建立节点的特征空间。
同时,深度优先搜索也是一种非常有效的算法思维,往往当我们在解决一些问题的时候,从深度优先搜索入手,再在其基础上增加各种优化手段,如记忆化搜索、贪心等,往往也能利用搜索方法高效地解决问题。
课后练习
现在,我给你一个有向图$G(V, E)$,你能试着利用深度优先搜索算法求出图中是否存在环路吗?
这就是深度学优先搜索的基础内容了,你学会了吗?欢迎你把这节课转发出去。下节课,我会带你学习另外一个重要的基础算法,广度优先搜索,并用它来解决迷宫问题。好了,今天就到这里了,我是胡光,我们下节课见。